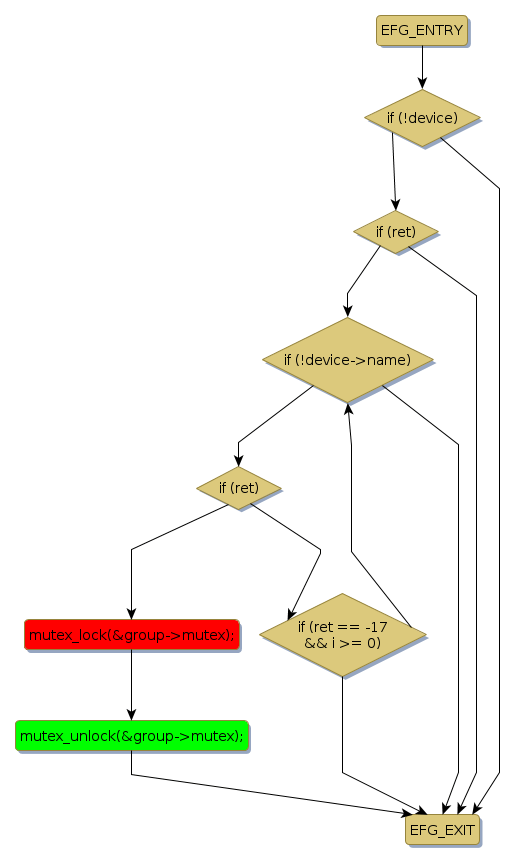
Instance Verification Kit (IVK)
mutex lock @ [9537+26+/linux-3.19-rc1/drivers/iommu/iommu.c]
Instance Signature: mutex
|
The Matching Pair Graph:
|
|
Function Name
|
Control Flow Graph (CFG)
|
Events Flow Graph (EFG)
|
Source Correspondence
|
|
iommu_group_add_device
|
|
|
[8494+22+/linux-3.19-rc1/drivers/iommu/iommu.c]
|